
1. 【官方更新】Google 在移动端测试滚动翻页 Continuous Scrolling

Google 在移动端测试搜索结果的滚动翻页 Continuous Scrolling。这个并不是无限翻页(Infinite Scroll),而是自动加载 4 页的内容,再往后就需要点击 See More 来看到,所以名字是 Continuous Scrolling。另外,这个功能并不影响排名,只是搜索结果的展示。目前只在美国地区的英文搜索测试。对于这项改动,我推测可能会导致第 9,10 名的 CTR 降低,而第 11~15 名的 CTR 提升。对网站整体的影响待观察。
再多说一句,国内这个功能其实挺普遍的,比如信息流都是通过滚动来加载新数据。比如,百度已经是无线滚动加载的形式。
链接地址:https://blog.google/products/search/continuous-scrolling-mobile/
2. 【技巧】网站遇到类似 Facebook 的宕机如何处理

在国庆期间,Facebook 遭遇了长达 6 个小时的宕机。Google 的 John Mueller 借这次事件谈了宕机情况下的 SEO 处理。首先,当服务器出现宕机时,Googlebot 会遇到类似 5xx 的状态码。当宕机时间不长(少于 1~2 天),Google 会视为临时状态,网页 URL 会仍然出现在索引中,排名也不会有变化。但是当宕机状态持续超过 2 天,网页将会从索引中去除,对应的排名也会消失。在这种状态下,一旦服务器恢复,Googlebot 将及时抓取,索引也将快速恢复。
所以,一旦出现宕机,最好将网页改为 5xx 的状态码,并且最好在 1~2 天内及时恢复。这样对 SEO 的影响最小。
链接:https://twitter.com/JohnMu/status/1445271604288700419
3. 【官方说明】GSC 网址状态不一致的问题

Google 解释了 GSC 中覆盖率报告和网址检查工具不一致的问题。之前有用户反馈,在 GSC 覆盖率报告中 “已抓取 - 尚未编入索引”的部分 URL,在 URL 网址检查时却是 “已提交并已编入索引” 的状态。对于这种状态不一致的情况,Google 说主要是覆盖率报告和网址检查的更新速度不同。网址检查工具是最新、最准确的状态,以这个状态为准。最后 Google 也表示,会尽量让两个工具的速度保持一致。链接:https://twitter.com/googlesearchc/status/1447531448278437895
4. 【分享】Aleyda Solis 分享的 SEO 决策流程图

Aleyda Solis 将日常 SEO 决策的方法论整理成了流程图,帮助 SEO 日常决策,主要有以下几个话题:
- 是否该优先执行某个 SEO 项目或机会点
- 面临 Google 核心算法的影响该怎么做
- 是否需要精简网站上的网页
- 站点定位是要细分语言还是国家
还有其他的几个流程,一共有 10 个。这些算是 SEO 方法论的梳理,可以帮助 SEO 梳理思路,快速入手,不过也要结合自己项目情况,避免盲目套用。链接:https://www.aleydasolis.com/en/seo-flowcharts/
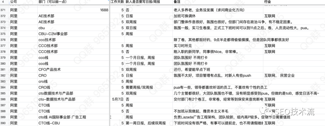
5. 【分享】国内各公司作息时间表

最近流传的国内各公司作息时间表,不知道大家有没有关注。里面有公司、部门和岗位、base 地、上班和下班时间、日报和周报信息,甚至还有 35 岁员工比例 😓信息特别多,也有一些有意思的内容,比如:
- 公司加班是否严重,部门氛围怎么样,以及公司的绩效机制、是否拖欠公司老板的风格、管理情况等
- 我统计了下,“卷”这个词出现了 249 次,“加班”出现了 668 次,加起来占所有条数的 21%(当然是不严谨)
当然,这个表格的信息不能保证完全准确,已经有人反映也有一些 HR 托,所以仅作参考。实时更新表格地址:https://docs.qq.com/sheet/DVmhnRG15TG1Tb2Js?tab=BB08J2备注:表格已经出现了被举报的情况,随时可能打不开。
评论
暂无评论,来写第一条吧 👇
写下你的评论