背景和声明
- 本文是 Shaun Anderson 基于 Google 在 2024 年泄漏的内容数据仓库的逆向分析,纯粹是他的深度分析推理得来,并非官方公布,所以并不是完全准确,仅供参考;
- 对于 2024 年的内容数据仓库泄漏,Google 的 态度是“不否认”,并说该文档“脱离背景,过时或不完整”,当时我也对这个文档做了分析说明《Google搜索内部文档遭泄露 一万多个排名特征曝光》;
- 在 2025 年 2 月的 Google 反垄断诉讼中,美国司法部提到了这个文件,“Google 文件泄漏,列出了 Google 排名的某些组成部分,但文件并未详细说明曲线和阈值”,再次证明了这份文件的真实性
- 这次的逆向分析,是结合 Google 提到的核心流程和系统,有一些是 Google 说过的,也有一些是没说过的,甚至否认的,所以对了解实际的核心流程、排序实现非常有帮助;
- 从分析来看,Google 整个系统非常复杂和完善,会考察网站的内容、技术,以及用户体验,并随着时间来长期调整,因此对 SEO 来讲,长期主义和价值主义的白帽 SEO 更值得投入,这也是作者深度分析的初衷
核心数据结构
CompositeDoc(复合文档)
可以把它看作某个 URL 的“文件夹”。它汇集了关于该网页的所有已知信息,从核心内容到链接特征及质量评分。它是 Google 系统中每个 URL 的基础数据对象。
PerDocData(文档数据)
在 CompositeDoc 内部,最关键的组成部分就是 PerDocData 模型,这是每个 URL 的全部数据记录,比如页面内容因素、质量得分、垃圾内容信号、实效性指标,以及用户参与数据等,并在排名阶段被调用。
CompressedQualitySignals(压缩的质量指标)
这是一个高度优化的“速查表”,包含了网页最核心的一组指标,如站点权重 siteAuthority、熊猫降级指标 pandaDemotion 和 navDemotion。
它的目的是让 Google 的 Mustang 和 TeraGoogle 等排名系统在极度有限的内存条件下能够快速完成初步排名。
这个指标非常关键,因为代表了网页最核心也最基础的指标,而且只有在初始排名阶段胜出,在会在下一个阶段“重新排名”时稳定和提升排名。
对 SEO 的启发:
- 为获取这个初始排名,不光是要保证网页内容的相关性,还要保持网站的基础权重指标,如上文提到的站点权重、熊猫降级信号等,否则无法参与初始排名。
- SEO 都会观察到这个现象,某个网页刚上线时有排名,一段时间后排名波动。结合这个指标可以知道,刚开始获得的是初始排名,后续通过用户数据等指标,Google 会有重新排名的环节,在这个环节导致的排名波动。后面也会具体讲。
排名流程的解构
这次分析带来的最基本的认知就是,Google 算法并非单一、庞大的指标组成,而是更加复杂:由多个分工明确、相互连接的系统组成,并在流程中相互配合。

以下是排名流程中的系统和相关指标:
| 阶段 | 涉及的系统 | 主要功能 | SEO 的关键启示 |
|---|---|---|---|
| 1. 发现与抓取 | Trawler | 抓取网页以发现和获取新的或更新的内容。 | 网站速度、服务器健康状况和整体抓取性能是基础。如果内容无法被高效抓取,就无法获取排名。 |
| 2. 收录与分层 | Alexandria、TeraGoogle、SegIndexer | 存储内容,并将其放入不同的质量层级(例如“Base”、“Zeppelins”、“Landfills”)。 | 来自高质量层(如 Base)的文档链接权重要显著高于低层文档。 |
| 3. 初始排序 | Mustang | 基于基础相关性和预计算的 CompressedQualitySignals(压缩质量指标) 进行第一轮排名。 | 页面核心因素(如标题标签)以及基础质量信号(如 siteAuthority、pandaDemotion)扮演着关键门槛的作用。 |
| 4. 重新排序 | Twiddlers(如 NavBoost、FreshnessTwiddler、QualityBoost) | 根据用户点击、内容新鲜度或质量信号等调整 Mustang 的初步排名。 | 用户满意度与内容时效性能够提升或降低页面排名,甚至超越原始的相关性得分。 |
| 5. 搜索结果页拼装 | Glue、Tangram | 对通用搜索结果(图片、视频等)进行整合,并将不同模块组装成最终的搜索结果页面。 | 优化图片、视频与结构化数据(以生成富媒体摘要)对于最大化曝光度与搜索页面占位至关重要。 |
这个多阶段架构说明,Google 排序过程远比简单的指标计算要复杂得多。
一个网页要想获得曝光和排名,必须先凭借基础指标通过 Mustang 的初排;随后还需要在 NavBoost 等重新排序阶段通过真实用户互动来证明自己的价值;与此同时,这个网页还要在由 Glue 和 Tangram 组装的模块化搜索结果页中争夺曝光空间。
NavBoost:用户投票占主导地位
我们知道用户点击和用户体验在排名中占据重要地位,不过 NavBoost 系统的曝光,让我们知道了更具体的细节。
- NavBoost 可以根据用户点击行为对搜索结果进行重新排序
- NavBoost 使用 13 个月的用户滚动和点击数据
- Google 曾说“点击不是直接的排名因素”,好像也不冲突,因为 NavBoost 是重新排序阶段的因素
- 因为 NavBoost 直接影响重新排序阶段,所以网页排名是否能够稳定或提升,非常依赖 NavBoost 系统的表现
NavBoost 中的几个关键指标:
- goodClicks(优质点击):用户点击后表现出满意的点击。
- badClicks(劣质点击):用户快速返回搜索结果页的点击,代表不满意的点击。
- lastLongestClicks(最后一次长停留点击):被认为是最强的正面信号,它指的是用户在结束搜索前最后一次长时间停留的点击。
- unsquashedClicks(通过验证的点击):可能表示通过验证的有效点击,而非垃圾或机器流量。
所以说,传统 SEO 方法,如标题设置、外链建设等可以帮你获得初始排名,但良好的用户体验才能借助 NavBoost 系统在重新排序阶段胜出,获得长期稳定的排名。
核心指标
权威度和信任度的指标
Google 通过以下几个指标来衡量整个网站和网页的可信度、权威度和声誉:
- siteAuthority(站点权重值):这是整个网站的权重指标,很可能是之前 PageRank 的迭代指标,就是 SEO 日常说的“权重值”
- siteFocusScore(站点专注度评分):衡量网站的主题专注度,得分越高说明网站越专注在特定领域,也证实了垂类网站会获得特定领域的权重积累
- siteRadius(网站主题半径评分):衡量了某网页主题与整站核心主题的偏离程度
- hostAge(域名年龄):这是一个简单又基础的指标,存储了网站首次抓取的日期,会用来评估网站稳定性,也用于新网站的沙盒处理
内容质量和实用性指标
用于量化网页的原创度、内容质量和投入程度:
- OriginalContentScore(原创内容评分):衡量页面内容原创度的评分
- contentEffort(内容投入度):估算内容投入成本的指标,也是实用算法更新的核心指标,因为 Google 提到过:优质内容肯定是经过人工验证和编辑,消耗了一定的时间和内容成本,这个指标和内容质量呈正相关
- pandaDemotion(熊猫算法降权):衡量网站的低质量程度,也是熊猫算法的常规版和持续版,用于惩罚低质量或重复内容比例高的网站
用户体验和干扰信号
衡量负面用户体验、干扰信号的指标。这是几个负面指标,用户体验较差会直接引起处罚。
- clutterScore(页面杂乱度评分):网站级惩罚信号,用于检测“明显干扰和强制性体验”,比如广告或弹窗过多;如果部分网页出现这个指标过高,也会扩散影响到整个网站
- navDemotion(导航降级评分):标注为“导航不良或用户体验差”的网站降权信号
- 移动端惩罚(Mobile Penalties):SmartphonePerDocData 模块包含移动端体验相关的处罚标志,如 violatesMobileInterstitialPolicy(侵入式弹窗)和 adsDensityInterstitialViolationStrength(广告密度过高)
网页的相关性指标
衡量网页元素是否与内容主题和搜索意图匹配。
- titlematchScore(标题匹配评分):计算页面标题与正文内容匹配度的指标,说明了标题在内容表达上的重要作用
- ugcDiscussionEffortScore(UGC互动投入度评分):位于 CompressedQualitySignals 模块,用于衡量用户讨论或评论的质量与投入度。良好的评论区互动会成为正面信号
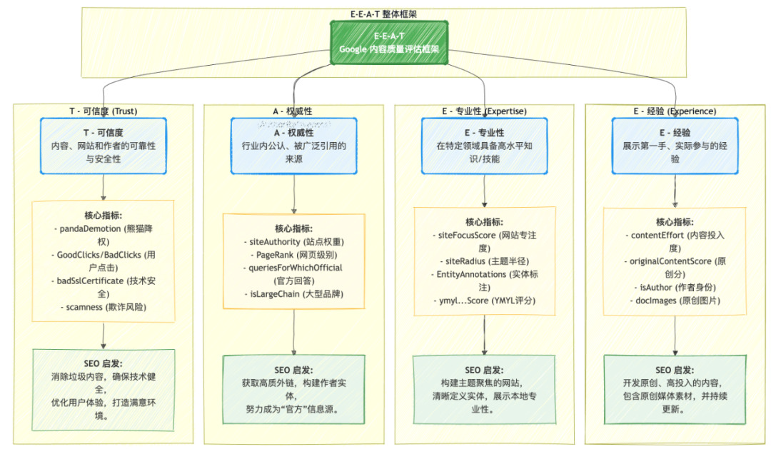
E-E-A-T 解析

Google 说过,E-E-A-T 是衡量内容质量的方向,不是排名因素,也没有特定的 E-E-A-T 得分,从这份文档来看,确实没有一个特定的 EEAT 得分,不过有很多指标都在考察 E-E-A-T 的 4 个方面,这是梳理后的几个方面:
| EEAT | 概念定义 | 可能对应的指标 | 对 SEO 的启发 |
|---|---|---|---|
| 经验 | 展示对某个主题的第一手、实际参与的经验 | contentEffort(内容投入度)、originalContentScore(原创内容评分)、isAuthor(是否为原作者)、lastSignificantUpdate(最近重大更新时间)、productReviewPUhqPage(产品评测高质量页面)、docImages(文档图片) | 开发原创、高投入的内容,包含原创媒体素材,并持续进行有意义的更新,以体现持续、第一手的经验。 |
| 专业性 | 在某个领域具备高水平的知识或技能 | siteFocusScore(网站专注度评分)、siteRadius(网站主题半径评分)、contentEffort(内容投入度)、ugcDiscussionEffortScore(UGC互动投入度评分)、site2vecEmbeddingEncoded(网站向量嵌入编码)、onsiteProminence(站内显著性)、EntityAnnotations(实体标注)、ymylHealthScore/ymylNewsScore(金融/健康类健康/新闻评分)、chard、QBST、geotopicality(地理主题性) | 构建主题聚焦的网站,清晰定义实体,并展示本地专业性,以向搜索引擎传递最重要、专家级的内容信号。 |
| 权威性 | 在行业内被公认为广泛引用的信息来源 | siteAuthority(站点权重值)、Homepage PageRank(首页 PageRank)、PageRankPerDocData(每个网页的 PageRank 值)、authorityPromotion(权威推广)、unauthoritativeScore(非权威评分)、nsrDataProto、authorObfuscatedGaiaStr(作者匿名化 Gaia 字符串)、queriesForWhichOfficial(被认定为官方回答的查询)、predictedDefaultNsr(预测默认 NSR)、isLargeChain(是否大型连锁品牌)、siteSiblings(关联网站) | 获取来自可信来源的基础性外链,构建作者实体,明确品牌规模,并努力成为关键主题的“官方”信息源。 |
| 可信度 | 内容、网站及作者的可靠性、准确性与安全性 | pandaDemotion(熊猫算法降权)、navDemotion(导航降权)、serpDemotion(搜索结果页降权)、GoodClicks/BadClicks(优质点击/劣质点击)、clutterScore(页面杂乱度评分)、spamrank(垃圾内容评分)、anchorMismatchDemotion(锚文本不匹配降权)、scamness(欺诈风险)、badSslCertificate(无效 SSL 证书)、forwardingdup(转发重复)、ContentChecksum96(内容校验和)、scaledSelectionTierRank(缩放选择层级排名)、brickAndMortarStrength(实体店铺实力)、cluster(聚类)、wrapptorItem | 消除垃圾内容,确保技术层面的健全性与可验证的身份信息,并优化用户体验,打造干净、令人满意的网站环境。 |
E - 经验(Experience)
经验是 E-E-A-T 中最后加入的指标,是指内容创作者对主题具备第一手、真实世界的体验。比如,一篇由实际购买并使用过 iphone 17 的用户撰写的评测,其经验价值远高于从苹果官网汇总产品参数的评测。
这几个指标在重点考察“经验”环节:
- contentEffort(内容投入度),Google 一直强调好的内容肯定是需要花费一定时间和心血才能产出;相反的,批量生成出来的、泛泛而谈的 AI 内容会被认为是缺乏实际经验,质量较低的
- originalContentScore(原创内容评分),原创内容并不一定都是好的,但好的内容一定是原创的,且具备独特见解,亲身经历的细节和第一手的经历
- isAuthor 与 author(是否为作者 / 作者身份):Google 会识别作者的身份;如果某位作者持续产出高质量、原创的内容,系统就会构建一个特定的作者档案,比如刘慈欣
- lastSignificantUpdate(最近重大更新时间):说明对内容进行必要的更新和编辑,可以提升内容质量,也说明 Google 能够区分微小与重大的内容更新
- 文档图片分析(docImages):对内容中图片的详细分析,原创且主题相关的图片可作为第一手经验的证据,强化内容的可信
- 垂直领域专项信号:针对特定行业,Google 使用更细粒度的信号。例如,productReviewPUhqPage(超高质产品评测页面) 信号用于识别那些展现出深度、第一手使用与测试经验的卓越产品评测
对 SEO 的启发:
- 低投入的内容、缺乏原创内容和观点的 AI 内容、无作者的内容都会在“经验”考察处于劣势
- 要尽量传递“经验”信号:在文章中添加作者简介框,包含真实照片;在产品评测中加入实拍图和使用视频;定期更新文章并标注更新时间
E – 专业性(Expertise)
专业性是考察网站或网页内容在特定领域所具备的知识深度和技能水平,更侧重在可验证的知识与资质。
跟专业性有关的考察指标有:
- 主题权威性主要通过 siteFocusScore、siteRadius、site2vecEmbeddingEncoded 这几个指标来考察
- 语义理解主要通过 EntityAnnotations、QBST 这两个指标
- 站内重要性信号(onsiteProminence),通过模拟用户浏览路径来衡量站内链接权重。网站可以合理配置内部链接结构,展示出最重要、最具权威性的页面,从而展示自身的专业性。
- 对“投入度”的考察:contentEffort、ugcDiscussionEffortScore
- YMYL (Your Money or Your Life)识别的指标:ymylHealthScore、ymylNewsScore、chard,跟金钱和健康相关的内容的评分;Google 对 YMYL 主题设有专门的分类评分,会有更高的衡量标准,比如“如何投资和理财”、“如何恢复健康”等
- 本地专业性指标:geotopicality:这说明 Google 会为特定地理区域构建主题画像
对 SEO 的启发:垂直细分网站在传递“专业性”信号方面,会具有明显的优势。
A – 权威性(Authoritativeness)
权威性是成为行业内被广泛认可、被他人引用和信赖的信息来源,他衡量的是一个网站或品牌在特定行业中的声誉与地位。这份内部文件证实,Google 通过一个整站维度、与搜索词无关的 Q*(质量)评分来衡量权威度。
- 算法动量(predictedDefaultNsr):这是一个会记录版本的数据字段,表明 Google 会持续记录该评分的历史变化。这形成了“算法动量”——一个长期、稳定输出高质量信号的网站会积累正向轨迹,使其更具抗干扰能力,也更难被竞争对手取代。
- 全站综合评分的指标:siteAuthority、nsrDataProto
- 基于链接的权威性:Homepage PageRank、PageRankPerDocData
- 作者与品牌信号的指标:authorObfuscatedGaiaStr、queriesForWhichOfficial ,直接衡量作者和品牌的权威性。
- 实体规模与覆盖范围的指标:isLargeChain、siteSiblings,Google 会根据企业的运营模式对其进行分类。
- 正向与负向调节因子的指标:authorityPromotion、unauthoritativeScore;该系统会主动通过 authorityPromotion(权威提升) 对优质网站给予加成,同时通过惩罚性的 unauthoritativeScore(非权威评分) 对缺乏权威性的网站进行降权。
综上,权威性不仅依赖外部引用(如链接),更由品牌实体、作者身份、历史表现及算法对“官方性”的认定共同构建。建立权威需长期积累高质量信号,并在特定领域成为被系统识别为“首选来源”的存在。
T – 可信度(Trust)
可信度是 E-E-A-T 最重要的指标,建立在内容质量、用户正向反馈和技术可信度的基础上。通过内部指标表明,可信度会因来自 SpamBrain 等系统的大量惩罚性负面信号而被削弱。
- 基础可信度 - 索引层级。可信度始于索引层面,网页的 scaledSelectionTierRank(缩放选择层级排名) 决定了其所属的索引层级,例如“基础层”(Base,高质量)或“垃圾场层”(Landfills,低质量)。一旦被归入“垃圾场层”,即代表系统对其极度缺乏信任,将严重限制该页面获得排名的可能性。
- 技术可信度的指标:badSslCertificate、forwardingdup、ContentChecksum96,主要考察相关的技术基础
- 通过内容质量建立可信度(pandaDemotion):pandaDemotion(熊猫降权) 信号会对全站施加惩罚,针对的是低质量、内容单薄或重复的页面。这种惩罚会影响整个域名的可见性,直到低质内容被彻底整改,类似历史上的熊猫算法
- 用户验证的可信度(Navboost/CRAPS 关联机制):用户行为是衡量可信度最动态、最根本的方式。
- 通过页面体验建立可信度(clutterScore),不良的用户体验会侵蚀可信度。clutterScore(页面杂乱度)是一个网站级信号,用于惩罚包含大量“干扰性/体验差”的网站
- 作弊特征指标是可信度的关键组成部分,包括:
对 SEO 的启发:可信度并非静态属性。它以技术安全为根基,通过正向用户行为加以验证,并对本地实体而言,还需通过可验证的线下世界资质与可靠性加以巩固。
整体来看,E-E-A-T 的四个维度并非孤立评估,它们相互关联,共同构成一个相互关联的算法系统。如下面例子:
- 一个网站可先通过高 siteFocusScore(网站专注度评分) 和大量独特内容(高 originalContentScore)建立专业性;
- 这些高质量内容自然会吸引其他权威来源的链接,从而提升 siteAuthority(网站权威度),即权威性;
- 当这个具备专业性与权威性的网站出现在搜索结果中时,用户更可能点击并获得满意体验,从而产生“优质点击”,向 Navboost 系统传递可信度指标;
- 若这些内容由固定作者持续产出,还能同时体现经验,由此形成一个良性循环。
- 反之,任一环节的薄弱(如低 siteAuthority)都可能影响即使最具专业性的内容,使其无法触达用户,也就无法获得所需的可信度指标以获得排名。
这表明 E-E-A-T 是一个整体性、相互依存的系统,而非简单的排名因素的叠加。
对我的启发
通过对此次泄露文档的深度分析,我们得以窥见 Google 复杂的、多系统联动的排名机制。它清晰地表明,SEO 的成功不再是单一因素的胜利,而是技术基础、内容质量、用户体验和长期权威积累的综合体现。
我看完之后也有一些当下的启发,并不完善,也分享出来:
- Google 的排名系统并不只是 200 个指标的计算,而是多个系统的配合、更为复杂和完善的系统,很难通过几个指标就获取到排名,而是要兼顾每个系统,比如站点权重、内容质量,用户体验等
- Google 获取排名,不光是内容质量和站点权重,这只能获得初始排名,还会关注用户体验和满意度,这个才决定了最终排名;
- Google 会记录 13 个月的用户数据,也会长期记录网站的评分,所以长期来看,还是白帽 SEO 更收益更高,提供高质量的、满足用户需求的内容,且保持良好的用户体验,且能积累权重和信任
- Google 在通过多个来源验证网站和内容的可信度,比如作者、线下实体的信息、域名信息、链接关系,以及用户数据,所以要钻空子很难,如果有这些资质信息,也一定要想办法提供
- 可信度是个结果指标,不光是内容质量高,用户反馈好,还需要技术可靠,所以也要注意技术优化,保证网站技术的可靠性
检查清单
基于这些分析,我也整理了一份马上能用的 SEO 检查清单,可检查下自己网站是否存在以下问题,以及这些优化项目是否已实现。
| 方向 | 检查项 | 内容 | 对应的 Google 系统 |
|---|---|---|---|
| 技术和基础健康度 | 抓取与索引效率 | 服务器响应是否快速、稳定;网站是否存在抓取错误,或被robots.txt 屏蔽;可用 GSC 网址检查进行真实爬虫的模拟。 | Trawler 系统效率 |
| 网站安全与规范 | 网站是否使用 SSL 证书;是否存在多次重定向跳转、重复内容问题? | badSslCertificateforwardingdupContentChecksum96 | |
| 移动端体验 | 移动端体验是否正常,是否存在适配问题;是否有弹窗广告,或过多广告? | Mobile Penalties | |
| 网站质量与E-E-A-T | 经验 | 是否存在第一手的经验、原创的观点和内容;是否添加原创的图片或视频;是否有作者信息 | originalContentScoredocImagesisAuthor |
| 专业性 | 网站是否足够专注在垂直领域;内容是否深入和详尽,展示了较多投入;对于YMYL类内容,信息是否绝对准确,有专人创作和审核? | siteFocusScoresiteRadiuscontentEffortymylHealthScore | |
| 可信度 | 是否完全是AI生成的信息?是否有很多低质量、过时的网页?是否提供了“关于我们”、“公司介绍”等实体信息? | pandaDemotionbrickAndMortarStrength | |
| 用户体验和互动信号 | 点击满意度 | 网站标题和描述是否准确,以吸引优质点击?内容是否一目了然,让用户在首屏就能找到答案,以避免劣质点击? | GoodClicksBadClicks |
| 页面体验和布局 | 网页是否存在过多广告、弹窗或其他干扰元素?网站导航结构是否清晰,方便用户点击浏览? | clutterScorenavDemotion | |
| 高质量互动 | 如果有评论区或论坛,回复是否有质量,还是垃圾消息? | ugcDiscussionEffortScore | |
| 权威度和品牌实体 | 链接质量和站点权威 | 是否有高信誉、高权重的外链推荐? | siteAuthorityPageRank |
| 品牌和作者建设 | 是否有构建品牌知名度,让品牌成为搜索词?是否有具备行业影响力的作者? | authorObfuscatedGaiaStr | |
| 成为信息源 | 你的内容是否足够全面和权威,有能力被Google看作权威答案? | queriesForWhichOfficial | |
| 品牌实体规模识别 | 如果你是连锁品牌或多品牌经营,是否在网站和结构化数据中体验? | isLargeChainsiteSiblings |
参考文档
- 《The Google Content Warehouse API Leak of 2024》https://www.hobo-web.co.uk/the-google-content-warehouse-leak-2024/
- 《E-E-A-T Decoded: Google’s Experience, Expertise, Authoritativeness, and Trust》https://www.hobo-web.co.uk/eeat/

评论
暂无评论,来写第一条吧 👇
写下你的评论